复核意思是审查核对,意思是指法院判处死刑案件的特定司法程序;再次审核一次。
复核,拼音是fùhé,汉语词汇,在银行业务中,复核就是校验交易,通常用在对公业务中,由于对公业务金额数量庞大,需要另一个柜员进行复核。
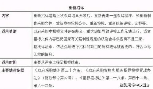
如财政。
【词目】复核 【拼音】fù hé 【释义】审查核对 详细解释 1、审查核对 2、法院判处死刑案件的特定司法程序。
在我国 指高级人民法院对于判处死刑的案件做再一次的 审核。
(注意最高人民法院对死刑案件的审核程 序叫做核准)3。

复核是什么意思所谓成绩复核,就是对考试成绩的加分进行重新核算,往往加分出现失后,考生觉得和估分有出入,出入比自己的估计低很多才会去复查复核。
现在都是采取电脑加分,很难出现合分错误,但小题分和题头分之间的差异可能会有出入。
复核。
1.审查核对 2.法院判处死刑案件的特定司法程序。
在我国指高级人民法院对于判处死刑的案件做再一次的审核。
(注意最高人民法院对死刑案件的审核程序叫做核准)3,复核与复议的区别.两者的区别主要体现在复议指对已经作出了决定的。

复核的词语解释是:复核fùhé。
(1)审查核对。
(2)法院判处死刑的案件做再一次的审核。
复核的词语解释是:复核fùhé。
(1)审查核对。
(2)法院判处死刑的案件做再一次的审核。
结构是:复(上中下结构)核(左右结构)。
注音是:。