百科大全网
  • 百科首页
  • 资讯快报
  • 营销信息
  • 技术资料
  • 文档大全
  • 问答知识
掮客的拼音和意思,坳的拼音

掮客的拼音和意思,坳的拼音

掮的读音是什么  拼音:qián 简体部首:扌 解释:用肩扛东西:~客(旧指介绍买卖,取得佣金的人)。  “掮”怎么读,有什么意思?  掮,读作qián。  1、基本释义:用肩扛东西。  2、常用词组......
  • 2023-10-11 17:28:15
ghoulish,ghoultale

ghoulish,ghoultale

ghoul是什么意思  ghoul 英[gu:l] 美[ɡul]n. 食尸鬼; 对凶残之事兴趣浓厚的人; 以他人的苦难为乐的人;[例句]He looked at me and said: ......
  • 2023-10-11 17:27:37
县丞相当于现在什么官职,县丞县尉县令的区别

县丞相当于现在什么官职,县丞县尉县令的区别

县丞相当于现在的什么?  县丞、县尉、县令不是一个官职。  县丞:县令的副手。  主要职权是管理文书,仓库,少数时期里,能管理地方财政和治安。  还有一个职权是县令不能处理政事时,他可以代替县令暂时管......
  • 2023-10-11 17:19:41
静寂近义词语是什么,寂寞近义词三年级

静寂近义词语是什么,寂寞近义词三年级

寂寞的近义词是什么  寂寞的近义词有:清静、沉寂、寂寥、落寞、宁静、零落、孤独、孤立、孤寂、等词语。   1、僻静 [ pì jìng ] 偏僻而清静。  如:找个僻静的地方。   2、伶仃 [ ......
  • 2023-10-11 17:09:10
官方短信群发,短信通知群发平台

官方短信群发,短信通知群发平台

岳阳哪家公司是做短信群发的?  价格优惠,发送率高。  去找中国移动就好了岳阳短信群发公司-请问中易网络公司在哪里?  蓝海天下 你百度下就可以找到他们,很不错的一家短信群发公司.手机如何群发短信给......
  • 2023-10-11 17:07:33
关于家乡的风俗的作文400字,关于家乡的风俗的作文提纲

关于家乡的风俗的作文400字,关于家乡的风俗的作文提纲

介绍家乡风俗的作文精选10篇  介绍家乡风俗的作文1 世界各地都有自己本地的风俗,都具有强烈的民族特色,例如白族、蒙古族、傣族……我家乡的风俗也毫不逊色。   过年啦,家家户户都要吃美味的腊八粥和吃......
  • 2023-10-11 17:06:44
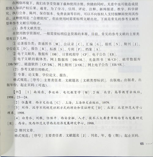
论文格式参考文献怎么标注,论文格式参考文献顶格写吗

论文格式参考文献怎么标注,论文格式参考文献顶格写吗

论文参考文献的格式怎么写?  【格式】[序号]作者。  篇名[N]。  报纸名,出版日期(版次)。  【举例1】[1]葛剑雄,陈鹏。  地名、历史和文化[N]。  光明日报,2015-09-24(01......
  • 2023-10-11 17:01:38
红晕的读音读几声,红晕的读音鸿运

红晕的读音读几声,红晕的读音鸿运

红晕的读音  红晕的读音:hóng yùn。  拼音,是拼读音节的过程,就是按照普通话音节的构成规律,把声母、介母、韵母急速连续拼合并加上声调而成为一个音节。  汉语拼音是中华人民共和国的汉字拉丁化方......
  • 2023-10-11 17:00:02
210是奇数吗,130是奇数吗

210是奇数吗,130是奇数吗

0到底是奇数还是偶数呢  0是偶数。  0不是奇数,而是偶数(一个非正非负的特殊偶数)。  0是介于-1和1之间的整数。  是最小的自然数,也是有理数。  0既不是正数也不是负数,而是正数和负数的分界......
  • 2023-10-11 16:51:03
一元复始万象更新的意思,新元伊始 万象更新的意思

一元复始万象更新的意思,新元伊始 万象更新的意思

万象更新是什么意思?  意思是:新的一年到来了,岁月更替,万象更新。  用作成语时一般使用:万象更新。  天仪,天的光仪,就是天光。  岁律,一年四季的规律。  就是“新年到来,节令更新”的意思。  ......
  • 2023-10-11 16:46:30
    • 共89810条
    • 第一页
    • 上一页
    • 283
    • 284
    • 285
    • 286
    • 287
    • 288
    • 289
    • 290
    • 291
    • 下一页
    • 最后一页

实时百科

  • 罗乐林老婆,罗乐林神雕侠侣

    罗乐林老婆,罗乐林神雕侠侣

  • 柞水县领导班子,柞水县邮政编码

    柞水县领导班子,柞水县邮政编码

  • 炮烙之刑什么意思,炮烙怎么念

    炮烙之刑什么意思,炮烙怎么念

  • 预备立宪的内容与意义,预备立宪名词解释

    预备立宪的内容与意义,预备立宪名词解释

  • 护心草怎么吃,护心草长什么样

    护心草怎么吃,护心草长什么样

  • 后院起火啥意思,前院观花是什么意思,后院起火预示着什么

    后院起火啥意思,前院观花是什么意思,后院起火预示着什么

  • 亚马逊河流域的常年降水类型属于,亚马逊河流量是长江的几倍

    亚马逊河流域的常年降水类型属于,亚马逊河流量是长江的几倍

  • 简成语,符成语四个字开头

    简成语,符成语四个字开头

  • 归尾和当归的区别,归尾和当归的功效区别

    归尾和当归的区别,归尾和当归的功效区别

  • 寒假记事作文300字,寒假记事作文400字四年级

    寒假记事作文300字,寒假记事作文400字四年级

  • 纪拼音组词,召唤拼音

    纪拼音组词,召唤拼音

  • 贵州省丹寨县邮政编码,贵州省丹寨县兴仁镇邮政编码

    贵州省丹寨县邮政编码,贵州省丹寨县兴仁镇邮政编码

  • 立方米计算器在线,长×宽x高等于立方吗

    立方米计算器在线,长×宽x高等于立方吗

  • 成都龙景花园房价,成都龙景花园二手房价格

    成都龙景花园房价,成都龙景花园二手房价格

  • 学校反恐演练方案,商场反恐演练方案

    学校反恐演练方案,商场反恐演练方案

  • 公司红头文件是什么意思,私企红头文件是什么意思

    公司红头文件是什么意思,私企红头文件是什么意思

网站首页

版权所有:百科大全网    专为读者提供百科知识内容

友情链接: