百科大全网
  • 百科首页
  • 资讯快报
  • 营销信息
  • 技术资料
  • 文档大全
  • 问答知识
打擂的意思,打擂台比赛

打擂的意思,打擂台比赛

打擂的拼音  [dǎ lèi]解释:(动)打擂台,原指参加比武,现多指参加竞赛:这次~,我们决不示弱。  网络解释:在擂台上通过对打,分出胜负。  打擂造句 依公亮看来,不论图文此次打擂议和之举到底所......
  • 2023-09-21 17:05:07
关于牛的对联语,关于牛的对联加横批

关于牛的对联语,关于牛的对联加横批

关于牛的对联有哪些?  01 1、牛年四季春常在;新春千福永荣华。  2、人勤春来早;草发牛更肥。  3、人逢如意事;牛舞艳阳春。  4、牛开丰稔景;燕舞艳阳天。  5、牛耕芳草地;鹊报吉祥年。 ......
  • 2023-09-21 16:59:16
绿肥红瘦全诗李清照,绿肥红瘦隐含女人的意思

绿肥红瘦全诗李清照,绿肥红瘦隐含女人的意思

绿肥红瘦是什么意思?  “绿肥红瘦”指的是花已谢,叶正茂,形容植物生长茂盛但花朵已凋谢,而叶子正茂盛的景象。  一、拼音 ”绿肥红瘦“的拼音是 lǜ féi hóng shòu。  二、释义 这句话通......
  • 2023-09-21 16:57:47
初中生新学期黑板报图片大全,新学期黑板报图片大全初一

初中生新学期黑板报图片大全,新学期黑板报图片大全初一

幼儿园开学的黑板报 幼儿园黑板报图片大全  幼儿园食谱播报黑板报 幼儿园黑板报图片大全 新学期开学黑板报装饰墙贴画中小学幼儿园班级文化墙教室布置装饰kx01 栏墙面装饰贴场景环境布置彩色立体泡沫黑板报......
  • 2023-09-21 16:55:22
去哪儿网,群的拼音

去哪儿网,群的拼音

qun的拼音分解  qun的声母是q,韵母是un。  拼音是qún的字有帬、宭、峮、裙、群等。  一、裙的释义 1、裙子。  2、形状或作用像裙子的东西。  二、字源解说 形声字。  衣(衤)表意,小......
  • 2023-09-21 16:53:52
一个木一个西是什么字百度,一个木一个西是什么字怎么念

一个木一个西是什么字百度,一个木一个西是什么字怎么念

木字旁加个西字是什么字?  木+西=栖。  读音有qī、xī两种,多为停留的意思。  如:栖息qīxī ⑴ 【roost】∶歇息 夜里,鹧鹕在残枝上、草丛下、灌木丛下栖息 ⑵ 【stay】∶暂住 那些......
  • 2023-09-21 16:53:02
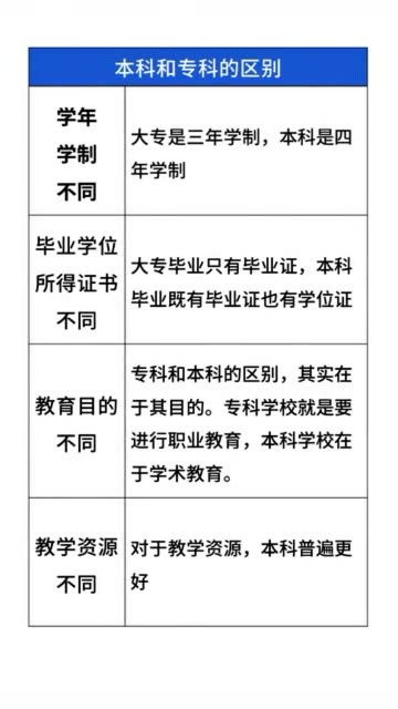
民办本科和大专的区别,幼师本科和大专的区别

民办本科和大专的区别,幼师本科和大专的区别

本科与专科有什么区别?  本科即大学本科,是高等教育的基本组成部分,一般由大学或学院开展,极少部分高等职业院校已经开展应用型本科教育。  本科教育重于理论上的专业化通识教育,应用型本科侧重于应用上的专......
  • 2023-09-21 16:44:37
韩语哥哥中文谐音,韩语哥哥我爱你怎么说

韩语哥哥中文谐音,韩语哥哥我爱你怎么说

韩文的哥哥怎么打???  韩文的哥哥怎么打??? 还有一般是叫OBBA还是OPPA?韩文的哥哥是오빠,一般叫OPPA怕这个发音。  也用于对男性恋人的称呼,含有暧昧、亲密之......
  • 2023-09-21 16:42:06
枣红色门搭配装修效果图,枣红裤子配什么颜色上衣和鞋子

枣红色门搭配装修效果图,枣红裤子配什么颜色上衣和鞋子

枣红的拼音  枣红的拼音:zǎo hóng 注音:解释:像红枣的颜色。  引证解释:像红枣的颜色。  如:枣红马;枣红夹袄。  词性:形容词 造句:1、在紫衣人引导下,他们见杨莲亭“穿一件枣红色缎面皮......
  • 2023-09-21 16:41:24
老妪能解的主人公是谁的 答案,白居易的诗老妪能解

老妪能解的主人公是谁的 答案,白居易的诗老妪能解

老妪能解意思?  释义 老妪:老年妇女;解:解读;明白。  老年妇女都听得懂。  后用以形容诗文通俗明白;浅显易懂。  成语出处 宋 释惠洪《冷斋夜话》第一卷:“白乐天每作诗,问曰:‘解否?’妪曰:‘......
  • 2023-09-21 16:40:29
    • 共90107条
    • 第一页
    • 上一页
    • 739
    • 740
    • 741
    • 742
    • 743
    • 744
    • 745
    • 746
    • 747
    • 下一页
    • 最后一页

实时百科

  • 罗乐林老婆,罗乐林神雕侠侣

    罗乐林老婆,罗乐林神雕侠侣

  • 柞水县领导班子,柞水县邮政编码

    柞水县领导班子,柞水县邮政编码

  • 炮烙之刑什么意思,炮烙怎么念

    炮烙之刑什么意思,炮烙怎么念

  • 预备立宪的内容与意义,预备立宪名词解释

    预备立宪的内容与意义,预备立宪名词解释

  • 护心草怎么吃,护心草长什么样

    护心草怎么吃,护心草长什么样

  • 后院起火啥意思,前院观花是什么意思,后院起火预示着什么

    后院起火啥意思,前院观花是什么意思,后院起火预示着什么

  • 亚马逊河流域的常年降水类型属于,亚马逊河流量是长江的几倍

    亚马逊河流域的常年降水类型属于,亚马逊河流量是长江的几倍

  • 简成语,符成语四个字开头

    简成语,符成语四个字开头

  • 归尾和当归的区别,归尾和当归的功效区别

    归尾和当归的区别,归尾和当归的功效区别

  • 寒假记事作文300字,寒假记事作文400字四年级

    寒假记事作文300字,寒假记事作文400字四年级

  • 纪拼音组词,召唤拼音

    纪拼音组词,召唤拼音

  • 贵州省丹寨县邮政编码,贵州省丹寨县兴仁镇邮政编码

    贵州省丹寨县邮政编码,贵州省丹寨县兴仁镇邮政编码

  • 立方米计算器在线,长×宽x高等于立方吗

    立方米计算器在线,长×宽x高等于立方吗

  • 成都龙景花园房价,成都龙景花园二手房价格

    成都龙景花园房价,成都龙景花园二手房价格

  • 学校反恐演练方案,商场反恐演练方案

    学校反恐演练方案,商场反恐演练方案

  • 公司红头文件是什么意思,私企红头文件是什么意思

    公司红头文件是什么意思,私企红头文件是什么意思

网站首页

版权所有:百科大全网    专为读者提供百科知识内容

友情链接: